Advertisement


從搶劫的物品看中共的強盜行為

EMail 轉發 打印 安裝蘋果智能手機明慧APP 安裝安卓智能手機明慧APP
【明慧網二零一三年二月十八日】

一、引言

1999年7月20日,中共江澤民政治流氓集團,為了自己的私慾,對秉持「真、善、忍」的法輪功修煉者開始了滅絕人性的殘酷迫害,直接鼓動、支持、挑唆各級邪黨人員參與犯罪,實施「名譽上搞臭、經濟上截斷、肉體上消滅」的罪惡指令和「打死白打,打死算自殺」、「不查身源,直接火化」等滅絕政策,眾多的法輪功學員被迫害致死、家破人亡。與此同時,很多各級政府、公安、國安、610辦公室等人員成了土匪強盜,隨隨便便就闖進法輪功學員的家,砸窗撬門,入室搶劫,不管晝夜年節,無論婚喪嫁娶,不管你家裏是不是有老人需要照顧,不管你家裏有幼兒是不是會受到驚嚇……,幾次到幾十次的綁架、搶劫,恐嚇、謾罵、拳打腳踢、翻箱倒櫃,現金、存摺和貴重物品成為首選目標,電腦、打印機是必搶商品,電視等各式家具想要就搬毫不遲疑……

掃蕩場景之一

河北辛集市南智邱鎮東陳莊村,一位80多歲的老人流著淚說:我見過日本鬼子的掃蕩,我也經歷過土匪的搶劫,沒想到今天的社會,又出現了這樣的鬼子和土匪,他們這麼不要臉,竟幹出這樣邪惡的醜事,這哪是保護老百姓的警察啊,是專門禍害老百姓的惡警,真是無法無天,等著老天爺收拾他們,等著遭惡報的那一天吧!

老人看見了甚麼場面?

2006年5月25日凌晨4點,辛集市公安局國保大隊耿超、李帥等惡警,開著4輛警車,氣勢洶洶的闖入陳莊村,非法對蔡增才、蔡滿根、蔡生珠等4家破門而入進行搶劫,當場搶走電視機一台、VCD三台、錄音機三台,裝有現金的保險櫃一台等,一直把汽車裝滿為止。

這些匪警是見錢就搶,在蔡增才家見抽屜裏有二千元現金,立即裝入自己的腰包,見到放有現金的保險櫃,幾個人費盡力氣的搬上汽車。 值錢的東西都搬走,能換錢的人都抓走,其他的東西被子、褥子、枕頭扔的滿地都是,衣櫥、立櫃翻了個底朝天,小學生的課本、作業本扔得滿天飛舞……

掃蕩場景之二

2000年7月,河北張家口蔚縣西合營鎮中共組織了20多名不法之徒,晚上挨個竄到法輪功學員家非法搶劫,轟動了整個村子。不法之徒們一個個抱錄音機的、摟電視機的、推摩托車的、搶地毯的、牽騾子的、拉毛線的,就是一夥強盜,折騰了半夜……

在中國大陸,這樣的場景有多少呢?無法確切統計!明慧網揭露出來的案例是有限的,只不過是整個事件的「冰山一角」。

截止到2013年2月6日,在明慧網:
用「抄走」搜索,總共找到 13796 個結果;
用「抄家」搜索,總共找到 42594 個結果;
用「搶劫」搜索,總共找到 7294 個結果;
用「抄了」搜索,總共找到 7010 個結果;
用「搶走」搜索,總共找到 18431 個結果。
……

上邊的數據不代表中共邪黨人員搶劫案件的具體數字,但我們可以通過各個省市區的數據對比,來看看搶劫案件發生的比例。就是說,我們無法得出絕對的數據,但是可以得出相對的數據。因為雖然明慧網揭露的案例是實際的「冰山一角」,但基本反映出中共邪黨對法輪功學員迫害的嚴酷性,和不同地區的迫害程度,這個可通過搜索一些關鍵詞反映出來。

2013年2月13日,筆者用「抄家」、省名在明慧網搜索,得到了表一的結果。有讀者會說,可能有的一個事件網上記錄可能不止一次。是這樣的,但在相同的條件下,因為是比較數據,影響會小一些。有些誤差,但總體還是會反映出事物、事件的特點來。這裏說明一下,由於北京的特殊性,如1999年7.20後,全國各地法輪功學員都去北京上訪護法,回去後有些學員被邪黨人員(搶劫)抄家,如果這樣搜索,數據失真性大。同樣,西藏數據量太小,失真性也大。所以這兩個地方數據用「抄家,地名法輪功學員」和「抄家,地名大法弟子」來搜索綜合得到。

從表一和上圖我們可以知道,邪黨人員搶劫法輪功學員最嚴重的地區,首先是河北、山東、遼寧、吉林、黑龍江、四川,其次是湖北、河南、湖南、重慶、天津、廣東……,遍及了中國大陸所有的省、直轄市、自治區。

讓我們再只看兩個地區的不完全統計:河北省保定市和湖北咸寧市。

根據明慧網訊息:據不完全統計,截至2009年1月,僅河北省保定地區法輪功學員被打家劫舍(搶劫)2740人次,搶走的耕牛、糧食、家具、電器、金銀首飾等大量私人財產不計其數;據截至2011年7月的不完全統計,湖北咸寧地區法輪功學員被打家劫舍(搶劫)1050人次,搶走的存摺、現金、電器等大量私人財產不計其數。

像河北省保定和湖北省咸寧這樣的地級市在中國大陸有多少個呢?據截至2003年底的民政區劃資料,共有282個。

雖然被搶劫物品財產不計其數,其價值之巨大無法統計估算,但我們通過匯總已經曝光被邪黨人員搶劫物品的種類,可以從另外一個角度反映出邪惡對法輪功學員迫害之殘酷,邪黨人員的慘無人道和流氓嘴臉,其罪惡罄竹難書。

這裏需要指出的是,本文主要只針對邪黨人員對法輪功學員所犯的搶劫罪揭露。不針對邪黨人員對法輪功學員所犯的敲詐勒索罪,那是邪黨人員另一筆罄竹難書的罪惡。

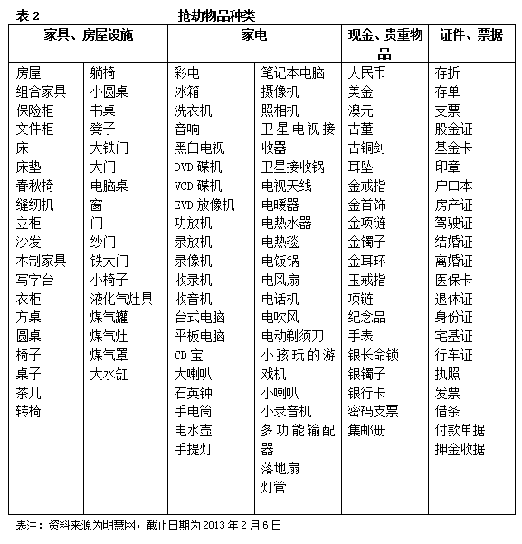
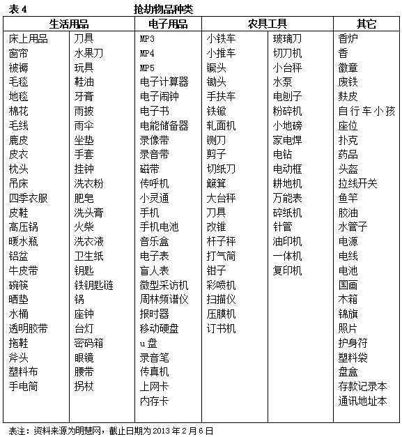
二、法輪功學員被搶劫物品匯總分類

本文匯總了明慧網截止到2013年2月6日揭露出來的有關中共邪黨人員搶劫法輪功學員案例中被搶劫物品種類,並分類。由於還有大量的沒有曝光的案例和檢索方法的侷限性,難免有遺漏的,請知情者補充。

被搶劫物品,幾乎都是中共人員入室搶劫,共350種。本文將其分為十三類:家具、房屋設施,家電,現金、貴重物品,證件、票據,學習用品,交通工具,家畜、寵物,生產資料,糧食、食品,生活用品,⑾電子用品,⑿農具工具,⒀其它。見表2、表3、表4。

三、中共人員的慘無人道和流氓嘴臉

從表2、表3、表4和下面所選擇的案例片段可以看出,中共邪黨人員對法輪功學員及其家屬的搶劫物品包括了從房屋、生產、日常生活、學習、交通工具等方方面面,從大小來說,大到果園、汽車,小到圓珠筆;從價值來說,從巨額現金、金銀首飾到火柴,多大的金額都敢搶,再不起眼的物品都可以放入自己的口袋,就連幾個雞蛋都要拿走……,哪管你是活命的糧食,還是甚麼學費、養老錢,哪管你是借來的錢還是甚麼婚禮禮金錢,誰管你家人好話說盡、苦苦哀求,活脫脫一群人面獸心、無恥流氓、卑鄙小人之醜惡嘴臉。他們為甚麼敢這樣?中共邪黨對法輪功學員的迫害,不講法律,凌駕於法律之上,除了現金存摺外,其它物品都可以私用或變賣換錢或送人情,至於各類證件,可以繼續敲詐勒索。為了錢,哪還講甚麼良心道義。殊不知,這是對佛法在直接犯罪,將自己置於面臨淘汰的危險境地,因此這些邪黨人員也是江澤民邪惡政治流氓集團、中共邪黨的受害者。

我們也可以看出,為了堅持真理,為了眾生的美好未來,中國大陸法輪功學員在承受迫害的同時,慈悲救度世人。法輪功學員的家屬、親屬們也都承受了很大的壓力。

流淚的物品,它們是見證。以下搶劫案例片段,只是十三年來發生在中國大陸的數萬起搶劫法輪功學員案例中的四十幾例。從不同地域、不同角度粗線條勾勒出邪黨對法輪功學員迫害的殘酷性和邪黨人員的慘無人道和流氓嘴臉,並對表2、表3、表4是最好的解釋和說明。

搶走八千二百多元新婚賀禮錢

2007年12月30日,遼寧朝陽電視台二人,市公安局國保大隊夥同開發區公安分局案件大隊大隊長張華、楊磊、李寶有、安鵬飛、石光等警察非法闖入法輪功學員薄彩鳳家中,以其收看新唐人電視節目為名,將其家中電視、VCD、電視接收器等搶劫一空,並且抖出箱櫃中所有衣物搜錢,連灶膛也搜過,將家中翻得一片狼藉。因薄彩鳳不在家中,張華等竟將其剛結婚十天回娘家探親的女兒曹燕燕劫持做人質,並揚言讓其母薄彩鳳換女兒,當時將曹燕燕包中結婚時親友隨禮的八千二百多元現金由楊磊搶走。

借來的學費錢被給搶去,孩子因交不起學費被迫輟學

山東蒙陰桃墟鎮的法輪功學員劉某某(已被非法判刑),從親戚家借來兩千多元錢準備給女兒交學費,被他們搶劫時給搶去,結果孩子因交不起學費被迫輟學。

搶走大學學費一萬二千八百元

2009年1月5日下午,湖北武漢市公共汽車三公司531路司機舒潤國在漢陽區七里一村一零八號一零四室自己家中被漢陽區公安分局一科國保大隊、琴斷口派出所十多名警察綁架(同時遭綁架還有另三名法輪功學員),惡警並非法搶劫,搶走電腦、打印機、複印機等物品,搶劫走他女兒上大學的學費一萬二千八百元。

剛提取的現金二萬九千多元,被全部搶走

2006年7月24日,山東壽光市劉素娟從王裴農村家中取款回壽光楊家時,剛下車開車庫門時,兩邪惡之徒立即搶走她手中的鑰匙,把她劫持到車上,劉素娟開的車上有剛提取的現金二萬九千多元,被邪惡之徒全部搶走。

存摺二萬一千多元

湖南郴州永興縣某鄉政府當官的帶領四、五個幹部,深夜踢開法輪功學員家的房門,見人就打,翻箱倒櫃砸家具,最後搶走存摺一個,金額二萬一千多元,後非法從銀行裏取走。

九張存摺共計五萬五千元和三千多元現金

2005年11月24日,河北辛集市公安局國保大隊耿超、李帥、李曉峰、二豹為首,帶領一大幫人闖入支方村劉桂戀家,家中只有劉桂戀一個人,正在裁剪衣服幹活。這些匪徒氣勢洶洶衝進屋裏,把所有的櫥櫃、箱子、床上、床下、抽屜等處,翻了個底朝天,東西扔的滿地都是,乾淨整潔的房間,頓時一片狼藉。從櫥裏翻到了三千一百元現金,一看有錢,這些惡狼更來勁了,又從櫥頂搶到了9張存摺共計五萬五千元,並威逼要出密碼支取現金,搶走雙卡錄音機、兩部手機等,得到錢財後耿超得意忘形的露出了奸詐的笑容。

幾個私人存摺(計三十多萬元)全部搶走

2006年3月1日上午9點多,遼寧錦州市公安局國保支隊10多名惡警非法闖入古塔區大法弟子李新的家。之前惡警先往李新家打電話,探聽到有人接電話,沒等回話就掛斷了,隨後你們開著兩輛車撲到李新家門口,用拉電閘的手段誘騙主人開門查看電閘之機,突然像一群土匪闖入室內,進屋後到處亂翻,不但非法抄走大法物品及書籍(折合人民幣近七千元),還將室內一些私人貴重物品(如數碼相機、CD寶等)強行拿走。不但如此,還將翻出來的幾個私人存摺(計三十多萬元)全部搶走。

養老金、澳元、存摺、工資卡、電腦、金項鏈、金戒指、銀飾品、照相機、小轎車

2011年5月25日上午,河北省唐山市國保大隊、南堡開發區公安分局、冀東監獄、南鹽派出所高學國等人從工作單位綁架了南鹽醫院內科主治醫師、一級警督李文娥和她的丈夫冀東監獄六支隊警察王衛東,並公然入室搶劫,撬開櫃鎖將李文娥父母存放在女兒家中的養老金、李文娥妹妹給李文娥買房用的一千五百澳元、及李文娥夫婦的存摺、雙方的工資卡等近二十萬元搶走。不僅如此,李文娥家所有值錢的物品也被洗劫一空,包括電腦、金項鏈、金戒指、銀飾品、照相機等,連李文娥上班手包裏的現金約六千元(其中有代同事領的獎金)及物品也被搶走。最後李文娥停在自家樓下的紅色小轎車也未能倖免。王衛東被綁架到唐山拘留所,後被非法勞教,被關押到開平勞教所。李文娥也被非法勞教,所外執行。十一月份王衛東又被從勞教所劫持到唐山第二看守所,中共當局欲對他加重迫害 。

現金十七萬、三張銀行卡

2012年7月6日大清早,遼寧大連市馬瑞田老人被在家門口蹲坑的哈爾濱路派出所警察孔世學、邢天寶、 姜袆山、李小龍等二十餘人綁架,此等人從老馬身上搶到家裏鑰匙,自行開其家門並以調查為名將家中的老伴肖桂蘭騙到派出所非法關押。惡警們搶走家中現金十七萬、三張銀行卡、法輪大法書籍多本、手機多部、電腦、打印機等私人物品數件。隨後,大女兒馬愛兵、大女婿韓學明、二女兒馬愛雄及二女婿、三女兒馬愛英,先後被金州新區哈爾濱派出所警察綁架、搶劫。警察揚言讓其家破人亡。

賴以生存的賣化肥的兩萬元現金

2012年2月25日,河北省泊頭市公安局三、四十名警察就像強盜一樣,非法闖進周官屯村村民王曉東的家。他們把一切能搶的全部搶走,包括日用工具(鉗子、扳子、手電筒)等等,最後還搶走了王曉東賴以生存的賣化肥的兩萬元現金。他們肆意拉扯,不顧王曉東八旬老母的苦苦相勸,不顧曉東七歲孩子的驚恐啼哭,像黑社會一樣用羽絨服蒙住王曉東的腦袋強行將其綁架。

十二萬多元存摺和約九千元現金

2002年9月6日,黑龍江大慶市國安警察將關兆起夫妻二人綁架。將家給搶了,十二萬多元存摺、約九千元現金、電腦、打印機、刻錄機、VCD影碟機、錄放機等,凡是值點錢的東西全部搶走。街坊鄰居直說:這哪是警察啊,純粹是活土匪。

四萬多元存摺和二萬多元現金

2009年9月21日晚,河北淶水縣永陽鎮政府和派出所14人由村幹部閆術剛和白喜彬領著把東壘子村大法弟子李德志家翻得底朝天,派出所警察用大型改錐把李德志的櫃敲開,把用來蓋房的四萬二千多元存摺和二萬四千元現金搶走。搶劫其它財產折合人民二千多元。

三萬多元存摺和六萬多元現金

廣東汕尾法輪功學員黃貴學(湖南籍)在海豐縣公平鎮租住打工開的士,2006年7月20日晚十點多鐘,汕尾市海豐縣「610」不法人員三十餘人非法竄入黃貴學租住屋將其綁架,並搶走其本人六萬多元和其妻(常人)三萬多元的存摺。

三萬元存摺和近三千元現金

2009年9月21日11點左右,法輪功學員馬洪衛正在家做飯,山東德州市德城公安分局張希坤夥同劉大偉等和長莊派出所幾個警察,闖入馬洪衛家中,非法搶劫,劫走電腦、三萬元存摺、近三千元現金等私人家產,並把馬洪衛綁架到德州市看守所迫害。之後,馬洪衛在看守所中被折磨致死。

美金

四川省南部縣范瑞敏,女,50多歲,家庭婦女。2000年1月4日被非法搶劫,搶走大法書籍、資料,電視機、錄放機各一台,及其女存放的現金八千五百元、美金四百元。

銀行卡裏的錢被搶走了一萬元

遼寧新賓縣新賓鎮盛寶仁,男,二零零八年六月,正值北京奧運會的前夕,被撫順市公安局一處的彭越等惡警綁架,非法關到撫順公安局一處。在一處關了兩天三夜後,又被非法關押到撫順市南溝看守所。又送到撫順羅台山莊洗腦班。在洗腦班被迫害一個月才被放回家。而盛寶仁的個人銀行卡裏的錢被彭越等人強行搶走了一萬元。而對於搶劫盛寶仁的錢,沒有任何說法,而錢被彭越佔有了。

建設銀行剛取出來的七千二百元錢

2012年5月26日中午,在河北省沙河市貿易街與建設大街交叉口附近的建設銀行門口,光天化日之下,惡警王建軍、侯守紅等帶著一幫警察前來,將竇平均劫持,並當眾搶走了其包袱裏所有的私人財物,並扔到車上。竇平均老伴大喊,那包袱裏有他們剛取出來的七千二百元錢。當場,竇平均老伴一直對圍觀的人說:「鄉親們,我們是煉法輪功的,不偷不搶做好人,只為了身體健康,可公安局國保大隊卻一直無端迫害,多次到我們家中搶劫綁架;為強制我們放棄信仰,剛才又把我們從建設銀行剛取出來的七千二百元錢搶走了……」

存摺現金一併揣入腰包

山東惠民皂戶李鄉小石廟村大法弟子陳福花, 2000年6月進京上訪被抓,關押在鄉派出所。派出所的4個警察在光天化日下,氣勢洶洶闖入陳家,用螺絲刀、錘子、撬棒把衣櫃、箱子等的鎖全部撬開,翻出存摺三千二百元、現金五百元,一併揣入腰包,陳母跪在地上苦苦哀求,這才勉強留下五百元,過後又威逼其丈夫補交四百元放人。

當場瓜分現金近三萬元

2007年十月十二日晚,河北保定和涿州公安邪惡分子分四路分別到高春蓮住處、董漢傑住處、邢俊花住處非法抓人搶劫。在邢俊花住處非法抓捕了大法弟子任保坤和劉文,並搶走了價值近三萬元現金和近十萬的財產。惡警們將現金當場就瓜分了,可以當場就將現金瓜分而不用負任何責任。

手上的金鐲子、金戒指和脖子上的金項鏈、玉戒指、電動自行車

下面是遼寧省昌圖縣黃家村張佩環老人的親身經歷。

零八年五月十二日我騎車去離家8里路的同修李永新家。這天是她丈夫去世21天祭日,又因她家地裏的莊稼苗沒出齊,大家商量著準備幫她及時把地補種上。除我之外都是她家跟前的幾個老太太,又是她家的親戚,一共6個人。

中午吃完飯正在說話,遼寧省昌圖縣縣六一零、縣國保大隊、通江口派出所的,並且還有防暴警察,一行足足有二、三十人,帶隊的是國保大隊長劉建新和通江口鄉派出所所長孫生,闖入李永新家,不由分說,進來就翻東西。這些惡警,根本不讓人說話,就連同修的女兒(沒有修煉)跟他們說:我是來家給我爸今天燒三七祭日的,你們不能這樣對待我們。惡警根本不聽,並動手開始搶她手上的金鐲子、金戒指和脖子上的金項鏈,還細看看是不是真金的。女兒包裏有一塊長命百歲玉戒指,價值四千多元,還有一個銀的長命鎖和一對銀鐲子,這些都是她四歲小孩的。包裏的七百元錢,兩部手機,全都被惡警們搶走了。東屋抽屜裏的二百元錢也被他們搶走了。再就是電視機、錄音機、VCD機、小孩玩的遊戲機、聽音樂的小喇叭,幾本大法書、大法資料也搶走了,李永新家裏值錢的東西和我騎去的電動自行車都被洗劫一空。

結婚戒指扒下來搶走

99年7月20日之後,以河北辛集市公安局國保大隊耿佔峰、賈力超等惡人對陳西卜家無數次搶劫、綁架、勒索、非法判刑,全家三口多次被關進看守所、監獄。 2003年元旦,聽說陳西卜的女兒結婚,耿佔峰、賈力超等邪惡之徒(包括市政府主要迫害法輪功的責任人張國珍等人),又一次來陳西卜家中來搶劫,因家中值錢的東西早被他們搶光了,就硬把陳蘇手上帶的結婚戒指扒下來搶走。幾年來被它們搶走、勒索的錢財累計一萬七千元現金和銀行卡;搶走的物品包括電腦、錄像機、照相機、收音機、兩部手機、摩托車、小靈通、戒指、兩條香煙、涼鞋、相片等。

麵包車、電腦、古銅劍、金項鏈、金耳環、金戒指

2009年8月23日,廣東汕尾海豐縣法輪功學員潘智好在縣城東鎮赤山下圍村講真相後被該村不明真相的人誣害。9月22日上午,市、縣「610」不法人員出動十幾輛車,夥同城東派出所副所長周文政等一班紅匪非法闖入潘智好家,強搶麵包車一輛,電腦一台,古銅劍一把,金項鏈一條,金耳環一對,金戒指一枚。他們把潘智好、李茵夫婦綁架至海豐縣公安局逼供,當晚送入海豐拘留所。

把保險櫃撬開,六萬多元全部搶走

2007年10月9日,山東濰坊市公安局、邪教大隊、奎文分局和濰城分局等聯合作案,出動警車八、九輛,從上午9點多就包圍了濰城區向陽路北首偏涼子工業園區的滬式食品加工糕點廠,將前後門都堵住,一個人都不放過的審問。惡警們把保險櫃撬開,將準備當日給職工發工資六萬多元全部搶走,廠長孫官信及在該廠打工的七、八名大法弟子全被綁架了,還盜走電腦、打印機及全部法輪功書籍和資料若干。

耕牛、摩托車、自行車、大米、玉米、鵝、雞

2001年12月24日上午,四川彭州市九隴鎮政府以書記、鎮長為首的一夥二十餘人荷槍實彈闖入徐德瓊家,全方位的搶劫,不准徐的丈夫和兒子動,搶走黃穀七千五百餘斤,玉米一千五百餘斤,鵝(正下蛋)11隻,雞四隻,耕牛一頭,摩托車一輛,自行車兩輛,一編織袋大米(約百餘斤),砸爛門三道,所有門上的鎖都被撬開,還揚言要封她家的房子。

三次被搶劫,洗劫一空

山東省蒙陰縣界牌鎮東風橋村楊士珍家三次被搶劫。東風橋村惡黨書記王昌順、村委委員朱純余積極配合不法之徒參與對楊士珍夫婦的迫害。

2000年春天,惡徒非法抄走了他們賴以為生的四千斤小麥和一千斤玉米,此外搶走躺椅一把(一百七十元)、小板凳、花生餅、落地扇、小鐵車、三輪車、自行車、塑料布一塊(三十元)、小油桶、七、八尺新布料。2001年陰曆五月份,二、三十個不法之徒闖入,搶走家中僅有的四、五百斤小麥和二、三百斤玉米。2005年6月,不法之徒再次來非法抄家,抄走四、五百斤小麥、電視機兩台、小收音機八個、一部影碟機。一惡徒從床底下翻出三百元錢,順手裝進自己的腰包裏。

電視機、放像機、錄音機、電風扇、家具、農用工具、炊具、小麥、玉米、大豆

2000年7月,在山東省安丘市馬金寶被關押在官莊鎮期間,官莊鎮鎮委的惡人又闖入馬家,先將其妻王樹芬毒打一頓後,又來了許多幫兇把家中財物全部搶走,包括電視機、放像機、錄音機、電風扇、家具、農用工具、炊具、糧食(小麥3000斤,玉米1000斤及給他人代購的小麥500斤,大豆40斤)全部搶走。

藥店的藥全部搶光

2000年1月9號當晚,當地政府還有蒙陽派出所的曾軍等一夥邪惡之徒,搶走四川彭州市三邑鎮踏水村四組村民的張志芬家的電視、音箱,還敲詐了她家7000元錢。2002年元月25日下午,三邑鎮以陳全金為的邪黨人員開車到張志芬家,搶了她家祖傳下來的一個藥店。她家裏只剩下一個86歲的奶奶,惡人叫她不准動。三邑鎮街上的行人都看到這種情況,有的過往群眾說:真像土匪一樣。就這樣把藥店的藥全部搶光,拿走了。她們全家主要就靠賣點藥作為生活來源。2003年4月17日,三邑鎮政府就聯繫蒙陽派出所邪惡的警察唆使彭州藥監,再一次把她們的藥店搶光,

戶口本、房產證

2007年4月18日傍晚,山東濰坊市國安和奎文區公安局二十多個警察將戴宗臻、王朋母女二人秘密綁架(王不在場)。惡警將他家裏的財物搶劫一空,電視機、DVD、電腦、電瓶車、大法書、八千元現金搶劫一空,就連電水壺、破自行車也不放過。還將戶口本、房產證(包括王內弟的房產證)也搶走了。

鑰匙和五次洗劫

2007年,遼寧凌源市大法弟子郭鳳賢被綁架,丈夫被迫流離失所,在他們的家無任何親屬在場的情況下,惡警王桂林、陳志等拿著鑰匙私自入室五次,藏在罐子裏的一萬多元的現金被掠走,手機等值錢的東西被搶走。被五次洗劫後,惡警才把鑰匙交給郭鳳賢的親屬。

豬、羊、兔子、小花貓、粉皮、瓜子

2001年黃曆正月,在山東蒙陰縣聯城鄉法輪功學員孔祥英家沒人的情況下,惡人們搶走了彩電、錄音機、豬三頭、兔子十隻,共折合人民幣五千元,豬由鄉政府部門和派出所把肉分著吃,兔子、兔毛由獸醫站長王在水和職工家屬分別強佔了,準備過節的五斤瓜子也被搶劫的二十多人分光了。鄰居看到這場面,憤憤的說:「這簡直就是土匪,一隻小花貓也不放過,這世道完了。」

2001年四月初八,惡人紀鎮余為首的三十多人仍然在孔祥英家沒人的情況下進行了第二次搶劫,三千多斤粉皮被鄉政府抄走並瓜分了;三頭豬被食品站殺掉;四隻羊送給李家北山開車的司機當了車費;還非法搶走了一百多斤花生餅,共裝了兩大車。那場面跟土匪有甚麼兩樣。看門的看門,抬東西的抬東西,也有不忍心下手的跑到鄰居家說:「為甚麼不把東西往外抬抬」,鄰居也紛紛上前說:「分家也得一人一份,你們不能給人家拿光。」從外地回來的丈夫看到眼前的一切,面對惡人無言以對,眼見人財兩空,想一死了之,拿著農藥往外衝被鄰居發現才倖免於難。

家具、被褥、衣服、金首飾、古董、小麥、玉米、棉花、花生、油、碗筷

1999年11月28日,河北保定易縣裴山鎮一對新婚夫婦法輪功學員去北京上訪被綁架回來。第二天,鎮書記張學鋼帶鎮上30多名工作人員,用木棍、鎬頭、鐵棍砸毀他們家新房五間。所有家具、被褥、衣服、金首飾、古董、幾千斤小麥、玉米、棉花、花生、油、碗筷被搶劫一空。做飯的鐵鍋被砸爛,一套新組闔家具沒法搶走也被砸爛。

家中只留空床一張,其餘財產全部被搶走

2000年2月,山東省蒙陰縣垛莊鎮寺後窪法輪功學員趙傳文和趙傳武兄弟二人在非法關押期間,垛莊鎮政府暴徒又在沒有任何通知的情況下,搶了他們的家。被搶走的東西如下:電視機一台,擴音機一台,摩托車一輛,三輪車一輛,沙發一套,布匹(他們二人是做布匹生意的),就連家中僅剩的三棵楊樹也被他們賣掉,還有幾百塊錢也被他們搶走,二千多斤小麥,十多袋花生,一缸油,電飯鍋,電熱毯,電話機一台,組闔家具,錄音機三個,集體洪法煉功用的大喇叭,床上用品等。家中只留空床一張,趙傳武家中也只留空床一張,其餘財產全部被搶走。

七間房子的門、窗和大門全部摘走

2000年11月份,山東省蒙陰縣趙傳文因散發真相資料,被邪惡之徒發現,被迫流離失所。摩托車,三輪車又被鎮政府的暴徒搶走。當鎮政府的暴徒發現趙傳文繼續參加大法學員的交流會後,又再次闖入趙傳文的家中,把他家中僅剩的全部財產搶走,家中的四季衣服,家具,車輛等物品也被邪惡之徒低價拍賣,七間房子的門,窗,大門全部摘走,門窗上的玻璃,麵缸,也全被砸碎,把他家中的天花板撬開,更令人悲憤的邪惡之徒竟把趙傳文家中大門摘走後,又用石頭等把大門口壘上。趙傳文的父親的三頭豬被搶走,趙傳武家同樣也被他們搶劫一空。

三代人積攢的家產只剩下了幾件衣服和五十年代蓋的破草房

2000年黃曆正月十三日,由山東省蒙陰縣舊寨鄉邪黨紀檢書記劉少武帶領黨委、政府工作人員23人,動用三輛卡車,將法輪功學員馬福民三代人積攢的家產洗劫一空。後來又說是因為其妻子聯絡他人簽名而搶劫。所有的家電類,木製家具,縫紉機,液化氣灶具,生活資料,準備蓋房子和給子女做家具的最優質的木材--楸木板材5方有餘全部被搶走,包括小到價值四元的小電子鬧鐘。甚至積攢多年的棉花、剪了兩茬的兔毛,花生種子,豆餅,部份長毛兔,自行車,小推車,連孩子學英語用的錄音機全部搶劫走。整整裝了三卡車,搶劫沒收家產價值達二萬餘元。只剩下了幾件衣服和50年代蓋的破草房。屋裏屋外一片狼藉,不堪入目。他家只好在盆上放一「蓋頂」當吃飯桌,用磚頭支一塊建兔窩用的木板放碗具,用木墩子當板凳。

口糧田、菜園、栗子園

山東蒙陰縣桃墟鎮九泉峪村五十多歲的村民王光起,是個生活不能自理的殘疾人,煉法輪功後身體有了很大好轉,能夠站起來走動了,還能幹一點輕微的活兒了。2002年,鎮「六一零」把他家僅有的財產:鍋、碗、瓢、盆、壺、刀全砸碎了,二斤煎餅撕的粉碎撒在山坡上,把他的口糧田、菜園都搶劫了,價值一萬五千元的栗子園也被沒收拍賣了,還不讓人給他送飯、送水。王光起走投無路,只好撐著殘疾的身體到處要飯來保住他大哥的命。他未修煉的二哥因揭露了「六一零」暴行而遭毒打,還被罰了二千元。

巨額現金、「寶來」車、存摺、存單、銀行卡、險櫃、文件櫃、電腦打印機、複印機、辦公桌、坐椅、床、執照、發票、印章

2000年10月14日,四川成都金牛國保綁架並非法搶劫了朱均秀家全套辦公設備、手機、小靈通,兒子學習用的電腦等,總共價值三、四萬元,並綁架到楠木寺勞教1年,受到各種精神和肉體的非人折磨。

2002年9月28日,成都市公安局金牛分局國保無任何法律手續,非法查封朱均秀和其夫經營良好的公司,非法扣押了公司經營管理用的兩部轎車。當時「寶來」車上有:貨款十八萬左右;準備還借款的二十萬元現金;隨身攜帶的手提包裏的現金和公司最重要的憑證。還有朱均秀的一萬多元現金、手機等物,這些他們都沒寫扣押清單就搶走了,這次的錢、物、車價值二百多萬元。兩個下屬工廠垮掉,幾個鋪面關閉,正在施工的大型工程中斷。所有經濟合同不能履行,直接經濟損失達上千萬元。同時還給有關聯、有業務往來的其它公司造成巨大的經濟損失。公司家人、親朋、員工二十多人被枉法勞教、關押,近百人一夜之間失去工作,不得不另謀生路。

同時,他們還利用搬家公司劫走公司所有的財物:保險櫃(裏面有各種支票、現金和幾個存摺);十幾個文件櫃;經營管理用的電腦,打印機,複印機等設備;辦公桌、坐椅、床等,還有公司的各種產品證件,執照,發票、印章、三百多萬元的應收貨款的送貨單,暫時存放在公司的一萬多平方米的強化地板,產品、樣品等等全拉走了,就連朱均秀扶著走的拐杖都拿走了,全部洗劫一空。

接著又反覆搶朱均秀的家,把她家的合法財產搶走了,包括:存摺、銀行卡、現金,給孩子準備的九萬元念書的錢、還有兩張存單共十萬元、各種貴重物品。

由於朱均秀堅持要求退回被所劫巨資,2005年6月16日上午,朱均秀的住處被成都市、金牛區國保把樓上樓下、裏外團團包圍幾天幾夜,19日晚上撬開門,朱均秀和其丈夫余加清都遭到毒打,被國保用口袋把余加清、朱均秀的頭罩住綁架到了成都市看守所,被金牛區中共檢察院、法院合夥捏造、誣陷、非法判刑八年,受到慘絕人寰的迫害。

詳情請見明慧網二零一二年六月十二日《中共政法委、「六一零」在四川製造的滔天罪惡(2)

小汽車、十幾萬元現金(養老生活費)

2012年11月10日凌晨2點多鐘,中共政法委六一零、國保大隊、珠海市公安局拱北口岸分局、拱北口岸分局刑偵大隊、南屏鎮派出所、南屏鎮綜治維穩辦公室、等約二十幾個人(穿便服)一擁而入,在沒有搜查令的情況下,開始大肆搶劫,然後將陳小軍、其妻劉偉花以及客居他家的劉愛華強行綁架走,只留下一個不到一歲的孩子(後被劉偉花家人接走)。

中共邪惡之徒搶劫走了陳小軍私家小汽車、電腦等物品,以及劉愛華的十幾萬元現金(丈夫和女兒給她的養老生活費)。

房補,工資等

2002年12月,黑龍江省大慶龍鳳公安局國保大隊白秀麗、帶滕警長、片警張倫,還有一個男警抄大慶石化第一小學的語文老師許淑芬家,搶走許淑芬家人床上的錢(房補,工資等)至少一萬元以上。

搶劫汽車並換牌號

2001年10月份,朝陽市雙塔區「六一零」以及政保科科長白文友在非法抓捕了法輪功學員曹志勇和胡建國等人之後,又野蠻地搶劫了他們的私人用車,一輛松花江微型,並換了車牌號,現為「遼O--N117」。惡徒白文友經常開著此車四處打家劫舍,私闖民宅。

簸箕、钁頭、鋤頭、鐵鍬、鋁盆、木料、水桶、碗

在山東省蒙陰縣界牌鎮司家莊村,2001年陰曆五月初十中午1點多鐘,不法之徒李發兵、薛義增、石磊等十幾人突然闖進劉孝蓮家,當時另一名法輪功學員劉曉梅在她家中串門。他們不分青紅皂白,把劉曉梅打倒在地,然後把劉孝蓮、劉曉梅綁架到界牌鎮派出所。到第三天即陰曆五月十二日,不法之徒李發兵等開著幾輛車到劉孝蓮家搶劫,把她家抄了個精光。非法抄走的東西有:電風扇、三把小椅子、鐵大門、新紗門、手扶車、方桌、小圓桌、縫紉機、小麥、玉米麵三袋、一袋飼料(一百二十元,餵小豬用)、簸箕、钁頭、鋤頭、鐵鍬、鋁盆、木料、水桶、吃飯用的碗、女兒結婚的錄像帶等等,總之家中能用的、能拿的全部搶劫一空,還勒索了兩千元罰款。劉孝蓮家以後又多次被搶劫騷擾、勒索罰款,不算抄去的物品,僅僅現金就被非法勒索達七千多元。

稻穀、縫紉機、拆毀的房屋

2001年1月3日,湖南平江縣余坪鄉派出所以上惡人帶領30餘人,開車闖進吳銀魁家,逼其家屬拿五萬元取人,否則就搶劫、拆屋、送勞教。見吳家拿不出錢來,就將大法弟子吳銀魁家中僅剩的600餘斤稻穀、縫紉機等物品洗劫一空。幾天後,戴文明,李秋貴、翁方平、陳其壽及李所長等60多歹徒將大法弟子吳銀魁的房屋拆毀。吳銀魁的兄弟吳金魁(大法弟子)上前勸阻,遭到惡人翁方平的毒打。同時其家屬當場被恐嚇。之後邪惡之徒將能值點錢的門窗、木材裝上車,強行拖走。

做飯的兩個鍋都搶走

2000年5月中旬的一天半夜,河北省張家口老鴉莊鄉沈家屯派出所7、8個惡警闖入大法弟子張建國家非法搶劫,並將張建國綁架到沈家屯派出所,連夜非法審訊、拳打腳踢、暴力毒打。在綁架的第三天,老鴉莊鄉政法委書記張建軍帶一幫惡人再次非法闖入他家,將家中稍值錢的東西如:舊彩電、腳踏三輪車 、縫紉機,甚至連做飯的兩個鍋都搶走。在場的人都說:「共產黨真不講理,連人家做飯的鍋都拿走了,真是太損了。」

搶走數萬元,西瓜都吃了個精光

2009年6月18日晚,以河北衡水安平縣公安局惡警孫義合為首夥同「六一零」,發動數輛警車和幾十人員綁架多名法輪功學員並搶劫。到安平法輪功學員張滿倉家搶劫時連自行車、三輪車都推走。在張滿倉家沒人的情況下,翻出數萬元掠走,連家裏的西瓜都吃了個精光。

連幾個雞蛋也搶走

2009年7月20日,甘肅甘谷縣公安局國保大隊闖到善良婦女張小明家被邪黨人員搶劫,惡警從張小明身上搶去一百一十元錢,連家中的數個雞蛋也搶走。

四、正告對法輪功學員犯搶劫罪的邪黨人員

善有善報、惡有惡報,沒有任何人能夠逃脫正義的審判。法網恢恢,疏而不漏,無論幕後前台的違法者,最後的清算終會到來。 今日之中國,冤獄遍地,腐敗遍地,無官不貪,黃賭毒蔓延,假冒偽劣橫行,民怨沸騰。而造成這一切之禍因的中共,已斷無善解的可能,正在無可挽回的走向滅亡,報應之劍正快速揮向那些死心塌地罪惡昭彰的禍首惡徒。

這裏正告所有參加過對法輪功學員搶劫的人,立即歸還所有被搶劫的法輪功學員的所有現金、物品!已經使用或毀壞的,折價賠償。尚有良知的人,揭發13年來中共迫害法輪功的罪惡和保留證據,將功補過!將功贖罪。

給自己、給上天、給未來一個可以留下來、可以免於懲罰或減少懲罰的理由吧。未來就在每一個人手中,願每一個人都能珍重!希望那些在這場邪惡至極的迫害中,主動或被動犯下罪責的人,幡然悔悟,棄惡從善,唾棄中共,彌補罪錯,為自己和家人留一條後路。

在善與惡、正與邪面前,沒有看客,每個人都在做選擇,而每個人的選擇,將決定自己的未來。人在做天在看,守住良知,善待法輪大法(佛法)就是為自己開創未來。

(c) 1999-2026 明慧網版權所有





    2026年神韵

    Advertisement

    Advertisement

    Advertisement

    Advertisement

    Advertisement

    Advertisement

    Advertisement

    Advertisement

    Advertisement